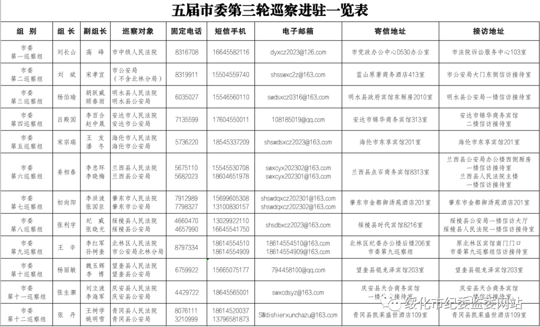
根据市委关于巡察工作的统一部署,4月27日,五届市委第三轮巡察的12个巡察组完成第一批次巡察进驻工作。
经市委批准,五届市委第三轮巡察对市中级人民法院党组、市公安局党委、明水县人民法院党组、明水县公安局党委、安达市人民法院党组、安达市公安局党委、海伦市人民法院党组、海伦市公安局党委、兰西县人民法院党组、兰西县公安局党委、肇东市人民法院党组、肇东市公安局党委、绥棱县人民法院党组、绥棱县公安局党委、北林区人民法院党组、市公安局北林分局党委、望奎县人民法院党组、望奎县公安局党委、庆安县人民法院党组、庆安县公安局党委、青冈县人民法院党组、青冈县公安局党委开展常规巡察。
被巡察单位分别召开巡察工作动员会。会前,各市委巡察组向被巡察党组织主要负责人传达了五届市委第三轮巡察工作动员部署会精神,通报了有关工作安排。会上,各市委巡察组组长作了动员讲话,对深入学习贯彻习近平总书记关于巡视工作重要论述和党中央重大决策部署及省市委要求,扎实开展巡察工作提出要求,被巡察单位党组织主要负责人主持会议并作表态发言。
根据要求,市委巡察组将坚持以习近平新时代中国特色社会主义思想为指导,全面贯彻落实党的二十大精神,深入落实省第十三次党代会、省委十三届二次全会、三次全会、十三届省纪委二次全会和市第五次党代会、市委五届二次全会、三次全会、五届市纪委三次全会精神,从推进新时代党的自我革命的高度,扎实履行巡察监督职责使命,全面贯彻巡视工作方针,坚定不移深化政治巡察,紧扣被巡察党组织职责使命任务,重点监督检查贯彻落实党的理论路线方针政策、党中央重大决策部署及省市委要求情况,检查落实全面从严治党主体责任和监督责任情况,检查落实新时代党的组织路线情况,检查落实巡视巡察整改和成果运用情况,督促有关方面补齐短板、堵塞漏洞,不断把全面从严治党引向深入,持续净化政治生态,为全面建设社会主义现代化强市提供有力保障。
巡察期间,市委巡察组主要受理涉及被巡察单位党组织领导班子及其成员,以及下一级单位主要负责人和重要岗位领导干部问题的来信来电来访。受理范围重点是关于上述领导班子和领导干部违反政治纪律、组织纪律、廉洁纪律、群众纪律、工作纪律和生活纪律等方面的举报和反映。受理信访时间以巡察公告为准。

编辑:绥化市纪委监委宣传部